联系我们
![]()  | 
 |||
![]()  | 
 

按照《行政许可法》、《建筑业企业资质管理规定》(住建部令第22号)、《建筑业企业资质等级标准》(建市〔2014〕159号)和《建筑业企业资质管理规定和资质标准实施意见》(建市〔2015〕20号)的规定,经企业申报和征求区县住房城乡建委意见,我委近期对重庆恒捷源楼宇智能化有限公司等42家企业申请建筑业企业资质的申请材料进行了审查,并进行了集体会审,现将审查意见予以公示。公示截止日期为2020年4月10日。(审查意见为不同意的企业,自公示之日起2天后可通过“重庆建设工程信息网→网上申报→行政审批服务中心信息管理平台”查询具体意见。)
1、公示期内,任何单位及个人均可对公示企业申请材料的真实性进行举报,单位举报应加盖公章,个人举报应署真实姓名和联系电话,举报应附详细证明,以便核查。
2、公示期内,如企业对申报的人员、设备和业绩情况的审查意见有异议的,可以于2020年4月10日24时前,通过行政审批服务中心信息管理平台提交陈述申请,我委不再受理书面陈述材料(涉及专业部门资质的陈述,仍需提交书面资料至5号窗口)。超过公示截止日期的不予受理。陈述材料只能对申请材料进行解释和说明,但不得增加新的人员、设备和业绩等材料。陈述材料有弄虚作假的,将依法予以处理。
联系地址:渝中区长江一路58号4楼市城乡建设政务服务中心
邮 编:400014 联系电话:63672117
重庆市住房和城乡建设委员会
	  2020年3月31日
	 
	  附件:2020年第3批建筑业企业资质审查意见的公示
	 
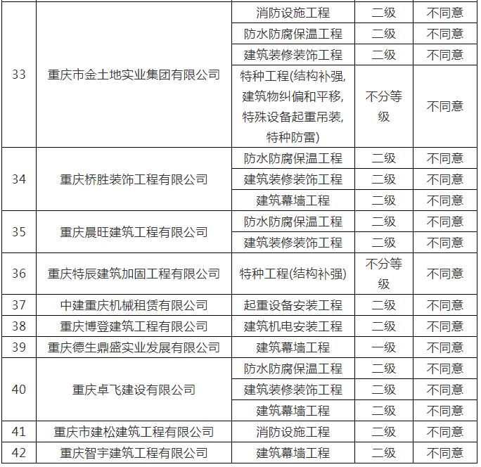
	  部分企业名单查看如下:
	
	
	
	
	
	
  | 
    |||
免责声明:本站信息均为第三方注册用户直接发布,不保证财务数据及其他信息与最后审计结果的一致性如与原来资料不符或涉及侵权等事宜,请及时与网站编辑部联系(86798730)我们将及时处理!谢谢合作! ©重庆红人教育咨询服务有限公司版权所有 网站备案号:渝ICP备15005271号-5   |