联系我们
![]()  | 
 |||
![]()  | 
 

	  近日,住建部发布《关于建设工程企业资质专家审查意见的公示》,包括工程设计企业、建筑业企业、工程监理企业资质审查意见,具体如下:
	 
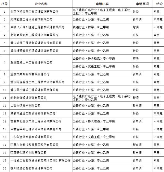
	  一、工程设计企业资质专家审查意见,名单如下:
	
	
	
	(↑↑图为:工程设计企业资质专家审查公示名单图1.1)
	
	
	(↑↑图为:工程设计企业资质专家审查公示名单图1.2)
	
	(↑↑图为:工程设计企业资质专家审查公示名单图1.3)
	
	  二、建筑业企业资质专家审查意见
	
	
	 
	  三、工程监理企业资质专家审查意见
	
	
  | 
    |||
免责声明:本站信息均为第三方注册用户直接发布,不保证财务数据及其他信息与最后审计结果的一致性如与原来资料不符或涉及侵权等事宜,请及时与网站编辑部联系(86798730)我们将及时处理!谢谢合作! ©重庆红人教育咨询服务有限公司版权所有 网站备案号:渝ICP备15005271号-5   |