联系我们
![]()  | 
 |||
![]()  | 
 

住建部公布2021年第二批建设工程企业资质名单
	  日前,国家住房和城乡建设部发布关于核准2021年第二批建设工程企业资质名单的公告,核准公布工程勘察资质、工程设计资质、建筑业企业资质、工程监理企业资质通过名单,其中2家建筑业企业“升特”,具体通知如下:
	
	 
	
	 
住房和城乡建设部关于核准
2021年度第二批建设工程企业资质名单的公告
	  根据《中华人民共和国建筑法》及有关建设工程企业资质管理规定,现将我部核准的工程勘察资质、工程设计资质、建筑业企业资质、工程监理企业资质的单位名单(2021年度第二批)予以公布。未予核准的单位及原因可登录住房和城乡建设部门户网站-政务服务平台,点击办事服务中“申请事项办理进度查询(受理发证信息查询)”栏目进行查询。
	 
特此公告。
附件:1.核准工程勘察资质的单位名单
2.核准工程设计资质的单位名单
3.核准建筑业企业资质的单位名单
4.核准工程监理企业资质的单位名单
住房和城乡建设部
	  2021年3月24日
	 
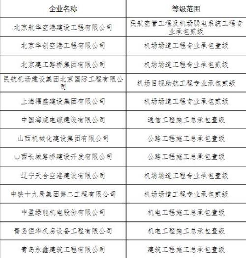
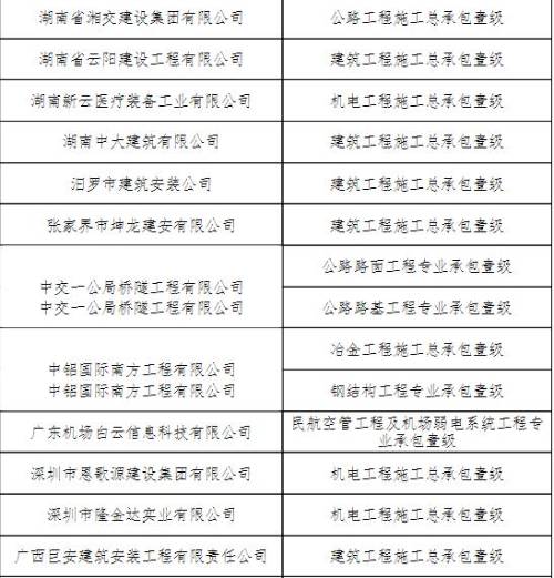
	  建筑业企业资质部分名单如下:
	
	
	
	
	
	
	
	(以上为部分名单内容,仅供参考,来源:住建部官网通知)
	 
  | 
    |||
免责声明:本站信息均为第三方注册用户直接发布,不保证财务数据及其他信息与最后审计结果的一致性如与原来资料不符或涉及侵权等事宜,请及时与网站编辑部联系(86798730)我们将及时处理!谢谢合作! ©重庆红人教育咨询服务有限公司版权所有 网站备案号:渝ICP备15005271号-5   |