联系我们
![]()  | 
 |||
![]()  | 
 

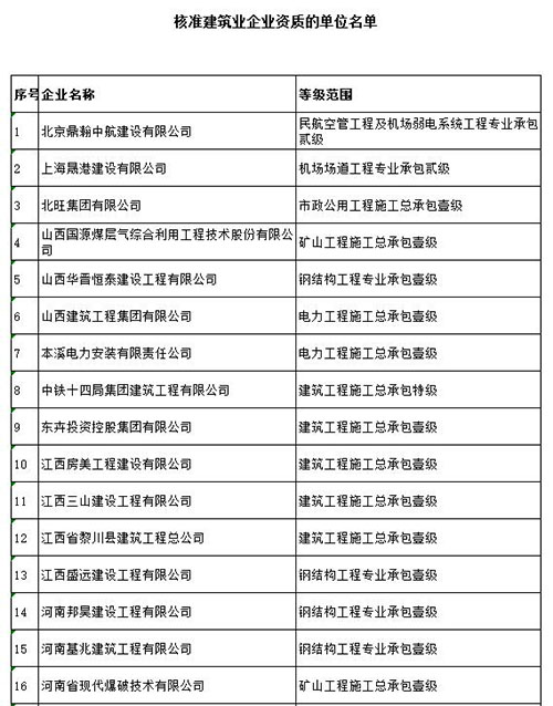
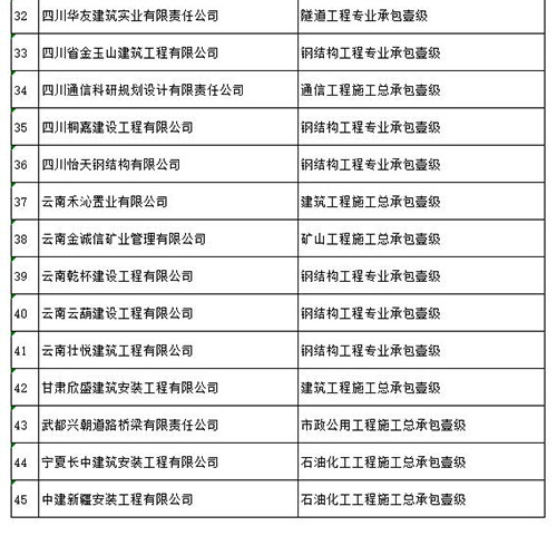
近日,住建部公布《关于核准2023年第十一批建设工程企业资质名单的公告》,本批次共有45家建企通过,其中有1家升级特级资质。
	  具体通知如下:
	 
	
住房城乡建设部关于核准
	  2023年度第十一批建设工程企业资质名单的公告
	 
根据《中华人民共和国建筑法》及有关建设工程企业资质管理规定,现将我部核准的工程勘察资质、工程设计资质、建筑业企业资质、工程监理企业资质的单位名单(2023年度第十一批)予以公布。未予核准的单位可登录住房城乡建设部政务服务门户,点击“申请事项办理进度查询(受理发证信息查询)”栏目查询原因。
特此公告。
附件:1.核准工程勘察资质的单位名单
2.核准工程设计资质的单位名单
3.核准建筑业企业资质的单位名单
4.核准工程监理企业资质的单位名单
住房城乡建设部
	  2023年12月4日
	 
	  附:核准建企资质名单
	
	
	
	
	
	 
红人专业提供各类企业资质办理、资质升级、资质延续、资质转让及收购、猎头服务、相关行业动态等信息,具体事宜欢迎致电86798730 专人为您答疑解惑!
  | 
    |||
免责声明:本站信息均为第三方注册用户直接发布,不保证财务数据及其他信息与最后审计结果的一致性如与原来资料不符或涉及侵权等事宜,请及时与网站编辑部联系(86798730)我们将及时处理!谢谢合作! ©重庆红人教育咨询服务有限公司版权所有 网站备案号:渝ICP备15005271号-5   |