联系我们
![]()  | 
 |||
![]()  | 
 

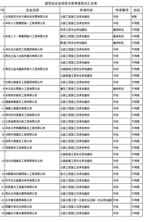
	  住建部发布最新一批《关于建设工程企业资质专家审查意见的公示》(建办受理函〔2024〕12号),其中,建筑业企业中只有1家建企通过,其余全部不同意。
	
	 
	
关于建设工程企业资质专家审查意见的公示
各省、自治区住房城乡建设厅,直辖市住房城乡建设(管)委、北京市规划和自然资源委,新疆生产建设兵团住房城乡建设局,国务院有关部门建设司(局),国资委管理的中央企业:
按照《行政许可法》及有关建设工程企业资质管理规定,我部对近期申请建设工程企业资质的申报材料组织了专家审查,现将专家审查意见在住房城乡建设部门户网站(https://www.mohurd.gov.cn)予以公示,以广泛接受社会监督。企业申报材料中的人员、代表工程业绩等详细情况,可通过点击“住房城乡建设部门户网站→建设工程企业资质行政审批专栏→资质申报基本信息公示”进行查询。
专家审查意见为不同意的企业可通过“住房城乡建设部门户网站→政务服务企业行政审批→申请事项办理进度查询(受理发证信息查询)”查询具体意见。公示时间为:2024年6月28日至2024年7月8日(7个工作日,2024年6月28日起可查询具体意见)。如企业对专家审查意见有异议,可在公示期间通过建设工程企业资质申报软件(下载地址:http://jsb.justonetech.com/)提交陈述申请,将包含陈述申请表(需法定代表人签字并加盖本单位印章)的陈述材料电子数据包通过省级住房城乡建设主管部门上报后,我部行政审批集中受理办公室即可进行受理。提交陈述材料的日期以省级住房城乡建设主管部门上报日期为准。
任何有关单位及个人,如对企业申报资质情况有异议的,均可向我部建筑市场监管司或办公厅反映情况。单位反映情况需加盖公章,个人反映情况需签署真实姓名并留下联系电话、地址和邮政编码。凡对公示意见不清楚或不理解的,请直接向我部建筑市场监管司咨询。
联系电话:建筑市场监管司资质处 010-58934626;
受理办 010-58933470;
通讯地址:北京市海淀区三里河路9号
邮政编码:100835
附件:1、工程设计资质专家审查意见汇总表
2、建筑业企业资质专家审查意见汇总表
	  3、工程监理企业资质专家审查意见汇总表
	 
住房和城乡建设部办公厅
2024年6月27日
	
	 
  | 
    |||
免责声明:本站信息均为第三方注册用户直接发布,不保证财务数据及其他信息与最后审计结果的一致性如与原来资料不符或涉及侵权等事宜,请及时与网站编辑部联系(86798730)我们将及时处理!谢谢合作! ©重庆红人教育咨询服务有限公司版权所有 网站备案号:渝ICP备15005271号-5   |