联系我们
![]()  | 
 |||
![]()  | 
 

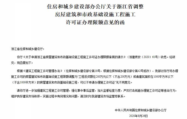
	  昨日,住建部官方发布通知,同意调整浙江、宁夏房屋建筑和市政基础设施工程施工许可证办理限额。
	 
	  关于浙江省调整房屋建筑和市政基础工程施工许可证办理限额意见:
	 
	  同意浙江省住建厅将办理施工施工许可的房屋建筑和市政基础设施工程限额调整为“工程投资额在200万元以下(不含200万元)或者建筑面积在1000平方米以下(不含1000平方米)的房屋建筑和市政基础设施工程,可不申请办理施工许可证”
	 
	
	 
	  关于宁夏回族自治区掉帧房屋建筑和市政基础设施工程施工许可办理限额意见:
	 
	  同意宁夏回族自治区住建厅将办理施工许可的房屋建筑和市政基础设施工程限额调整为“工程投资额在100万元以下(含100万元)或者建筑面积在500平方米以下(含500平方米)的房屋建筑和市政基础设施工程,可以不申请办理施工许可证”。
	
	
	
	 
	  自2018年修改后的《建筑工程施工许可管理办法》规定:“工程投资额在30万元以下或者建筑面积在300平方米以下的建筑工程,可以不申请办理施工许可证。”,此后多地陆续提高房建和市政工程施工许可证办理限额。
	
	 
  | 
    |||
免责声明:本站信息均为第三方注册用户直接发布,不保证财务数据及其他信息与最后审计结果的一致性如与原来资料不符或涉及侵权等事宜,请及时与网站编辑部联系(86798730)我们将及时处理!谢谢合作! ©重庆红人教育咨询服务有限公司版权所有 网站备案号:渝ICP备15005271号-5   |